您现在所在位置: 首页 >> 国际合作 >> 文件资料 >> 教师 >> 正文

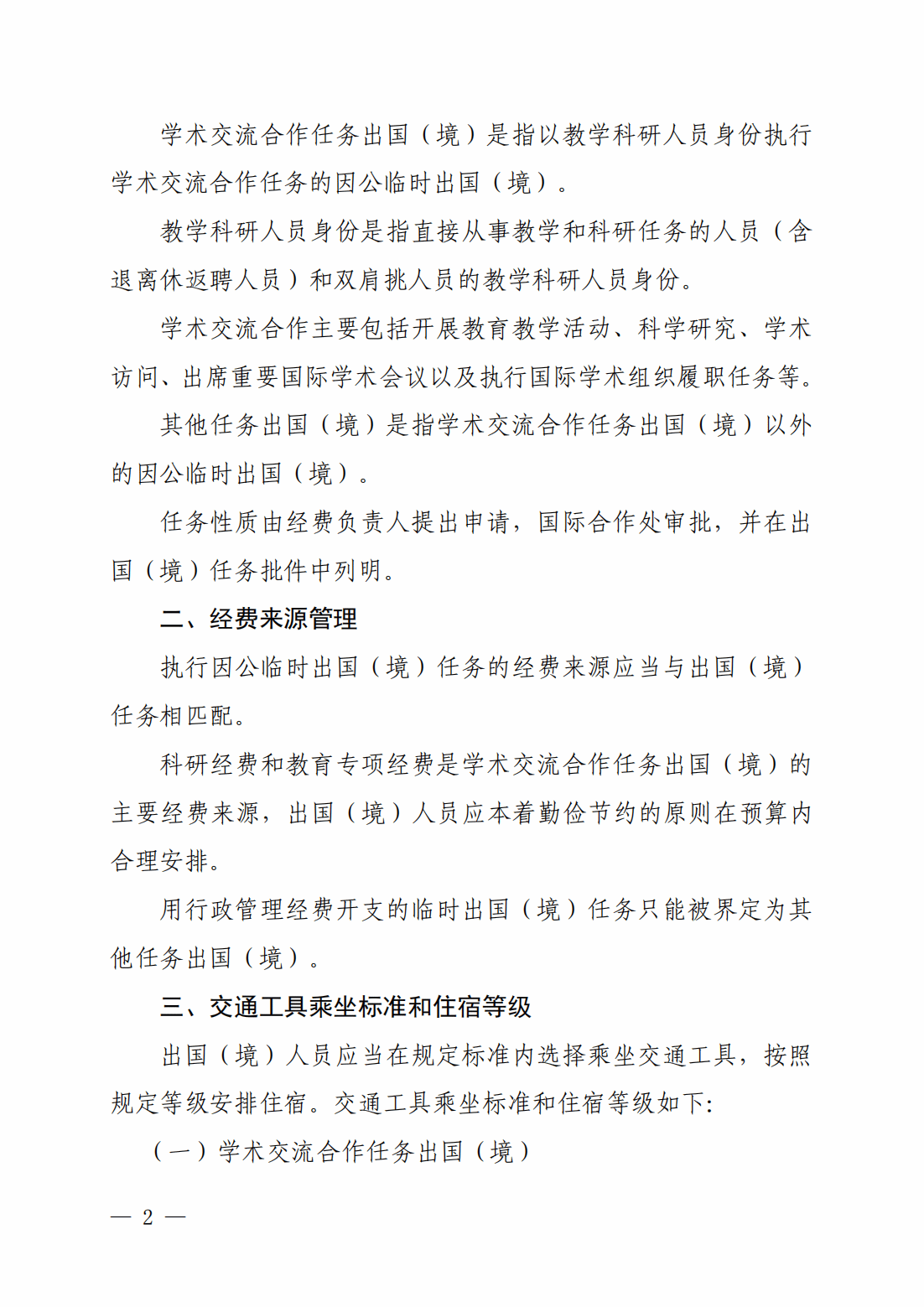
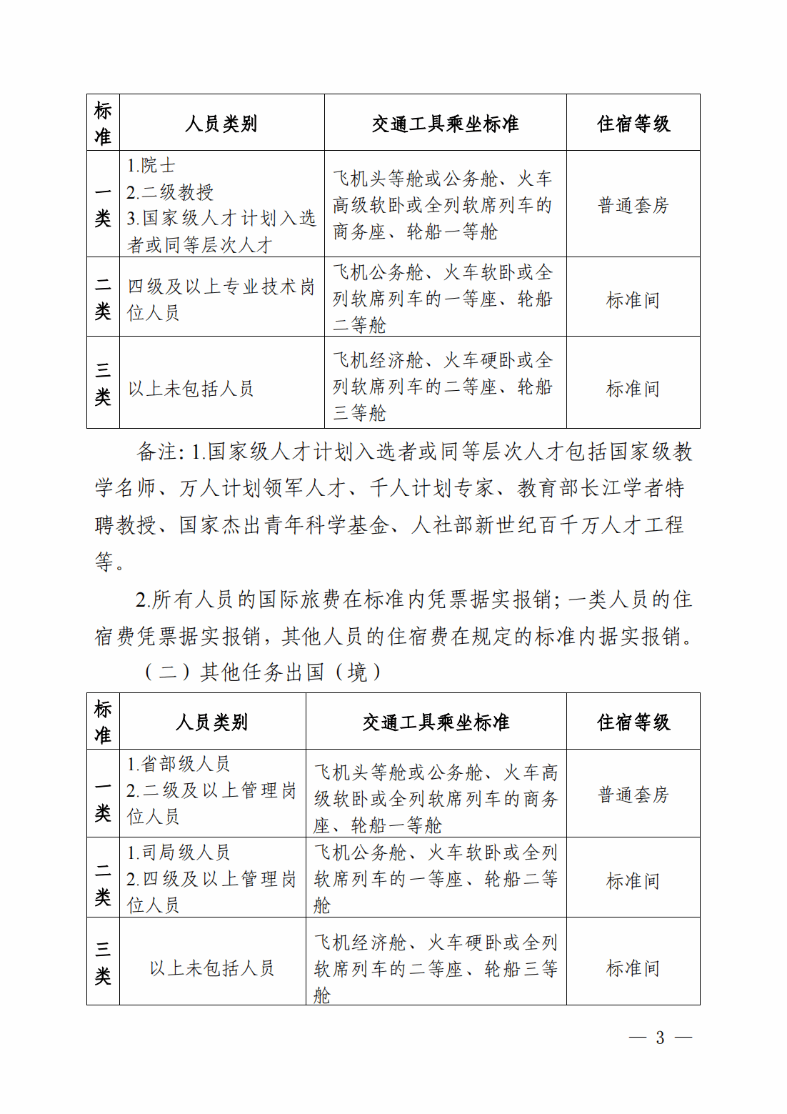
关于规范因公临时出国(境)交通工具乘坐标准、住宿等级等有关事项的通知

2023年10月11日 16:30  点击:

上一条:财政部 外交部关于印发《因公临时出国经费管理办法》的通知 下一条:关于印发《z6mg人生就是博官网教职工因公短期 出国(境)管理办法》的通知

版权所有Copyright © z6mg·人生就是博(中国区)有限公司官网