一、项目名称:2024年香港科技大学《机械工程与自动化》暑期项目
二、项目外方高校:香港科技大学
三、外方高校简介:香港科技大学,简称港科大(HKUST),是一所亚洲顶尖、国际知名的研究型大学,尤以工科和商科见长。知名员工有大疆创新创始人汪滔、腾讯集团首席财务官罗硕瀚等。2022《泰晤士高等教育最国际化大学排名》全球第3,亚洲第2,2023《QS世界大学排名》全球第40,2022《QS世界大学学科排名》在全球顶尖500所工程及科技大学中排名24,连续13年蝉联香港第1。
四、项目合作背景:香港科技大学(以下简称“科大”)是中国大学董事长联谊会、京港大学联盟、沪港大学联盟、粤港澳高校联盟、粤港澳高校智慧校园联盟、大湾区显微科学与技术联盟重要成员。科大始终积极拓展与内地机构及城市的合作,其中包括支援研究项目、开拓研究活动、提升研究水平及提高大学声誉。科大亦透过与内地企业的网络,为科老员工提供实习、就业和研究的机会。科大的合作伙伴均属内地重点院校,包括内地九所一流研究型大学。科大平均每年接待超过100多个来自内地大学、企业及政府部门的代表团,合共1300人次。科大致力加强内地的人际网络,覆盖人文、科学及商业等多个领域,包括与联想集团签署策略合作协议,开展多项合作研究项目,为科老员工在各专业范畴上提供宝贵的实战机会,员工可在这些机构实习及就业,促进两地文化交流。
五、项目日程:
2024年7月21日-2024年7月27日

六、项目费用:12800元
费用包含:大学学费、机构参访费用、四星酒店双床间住宿费用、在港期间的大巴交通、保险费等;
费用不包含:往返香港大交通、港澳通行证及签注、餐费及其他个人消费。
七、项目亮点:
课程包括大学课程、名校访问、企业及政府机构参访等模块,课程内容包括:工程与创新之间的关系、工程与技术的最新趋势、自动化概念以及工程的未来会一一探讨,从而培养学员应对日常生活挑战的问题解决能力。培养员工对当今世界相关领域学术及科研的深度了解与兴趣,助力公司多样化、创新型、具备国际竞争力的跨领域、高素质复合型新工科人才培养,提升公司员工高质量就业与发展。大学主办机构提供邀请函、课程证书、短期课程成绩单,表现优秀个人可获推荐信。
八、公司资助政策
欧美、大洋洲、非洲地区不超过10000元/生;
独联体国家不超过8000元/生;
亚洲地区不超过5000元/生。
注:每位同学一个自然年内仅可获得一次寒暑假项目资助。
九、项目报名方式
1.填写附件:《2024年出国(境)短期交流项目员工信息统计表》发送至焦老师邮箱:jjane@nwpu.edu.cn
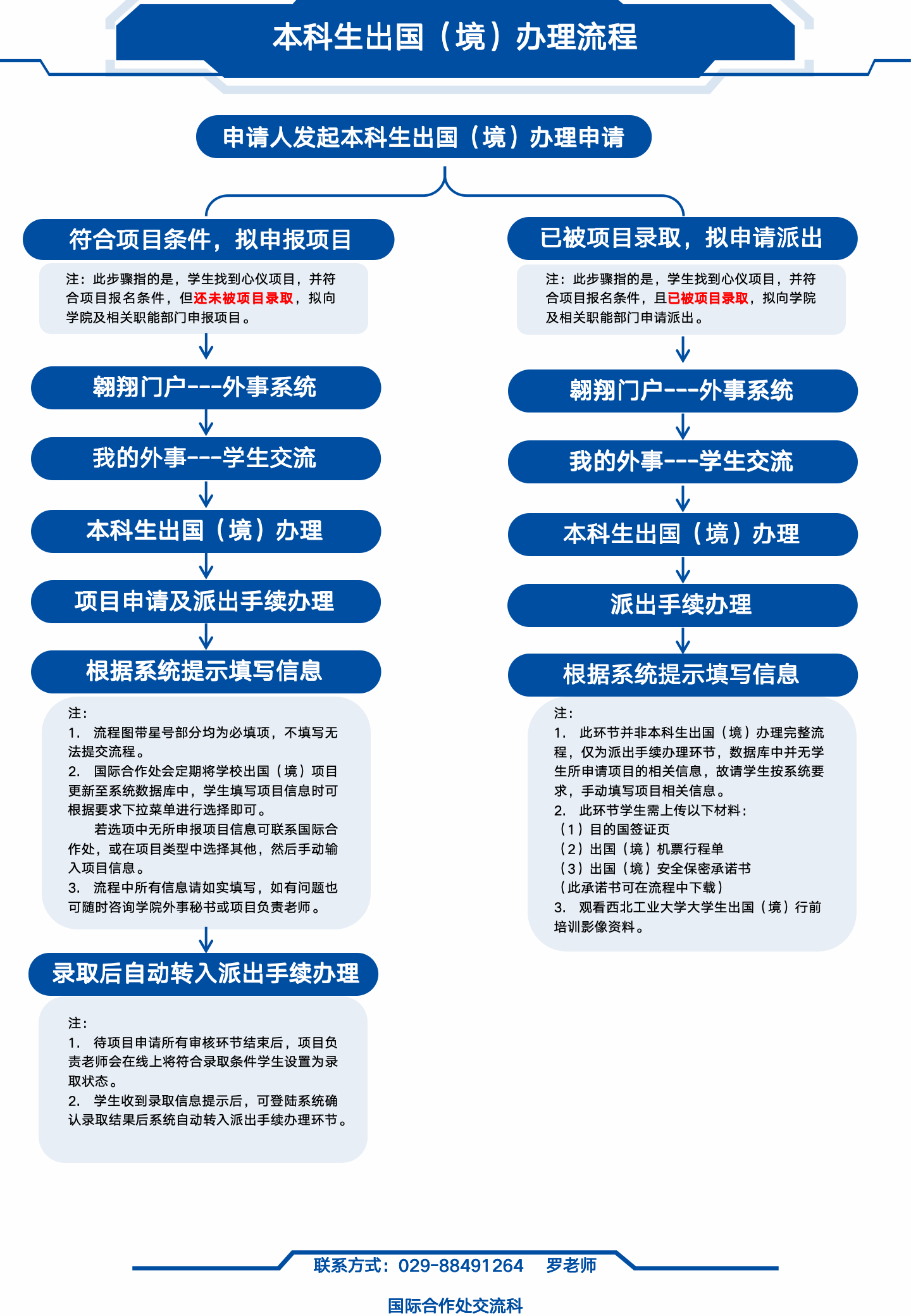
2.参照下图登陆翱翔门户-外事系统进行网上手续办理。

十、项目联系人:焦老师 029-88431397
十一、项目答疑群(由各项目联系人搭建,为员工答疑解惑)

撰稿:焦健
审核:王小旭